AP CALCULUS BC
AP Calculus BC students are on-track to complete two semesters of college calculus this year. We began the year with an investigation of limits and continuity followed by an exploration of the tangent line problem. Students learned how to find derivatives of all elementary functions and applied differentiation techniques to problems presented analytically, graphically, and numerically. They also applied those techniques to practical situations involving motion, related rates, and optimization. More recently we have explored the area problem and Riemann sums which led to the Fundamental Theorems of Calculus. In the second semester, we will delve into integral calculus and its many applications before finishing the year with sequences and series.
CALCULUS (DE)
MATH MODELING
In math modeling, students learn some of the tools used to attack realistic, open-ended, messy problems. Students worked on projects where they utilized mathematical tools like difference equations, geometric similarity, empirical modeling, and Monte Carlo simulations to attack a variety of problems. They’re also becoming more and more familiar with MATLAB, a professional math and modeling software tool, along the way.
The class has challenged each and every student and they have grown tremendously in their ability to attack problems quite different from what they’re used to seeing in math classes. Second semester will bring the big tool of differential equations to the mix.
Projects included:
– modeling the population of bobcats in a region and coming up with recommendations to help stabilize the populations
– comparing different strategies for a lifetime of car purchases for families
PRECALCULUS
STATISTICS (DE)
Students in Statistics have been doing a deep dive into all things data related. They learned how to appropriately collect data, how to visualize data, and how to analyze data using descriptive statistics. They’ve learned how to use a statistical software tool called R to do their analyses.
Students have applied their skills on a number of different labs and projects. One recent project had students writing a research paper where they used multiple regression to determining how variables effect other variables. Some example projects were:
- Effect of Incoming Student SAT Scores and Student-teacher Ratio on College Graduation Rates
- An Investigation of Food Insecurity, Median Income, and Obesity on Infant Mortality


ADVANCED CALCULUS – MULTIVARIATE
Students are learning Green’s theorem that are magically connected line integral, involving work done by forces and circulation of flow in physics, to the simple connected area integral of curl of the vector fields.
SEMESTER 1: We studied high dimensional space shapes – lines and surfaces: their equations, associated vectors and tangent line / planes. Application were made to 3D motions (distance/displacement/velocity/acceleration, magnus effect, work in physics), linear approximations (multiple variable interpolation, error analysis) etc.
AP CALCULUS BC
Semester 2:
AP Calculus students have continued to learn integration techniques in the second semester, adding integration-by-parts and evaluation of improper integrals to their arsenals. We applied calculus to finding areas and volumes and explored the calculus of parametric and polar functions. We are now studying infinite series and will use calculus to approximate complex functions with polynomials. After spring break, our focus will be on review and preparation for the AP Calculus BC exam on May 5.
Semester 1: AP Calculus students began the year with an investigation of limits and continuity. We then explored the tangent line problem as an introduction to the study of differential calculus. We applied differentiation techniques to a wide variety of functions, learning to represent them analytically and graphically as well as numerically. We also used differential calculus as a tool for solving practical problems in related rates and motion. We are now turning our attention to integral calculus where antiderivatives and Riemann sums will provide a lead-in to the Fundamental Theorems of Calculus.
CALCULUS (DE)
Students in SVGS Dual Enrollment Calculus are finishing their introduction to differentiation and it’s applications by studying linear motion and its applications to falling bodies and unpacking a car crash. The class recently completed a lab experience where they used the Tracker software (https://physlets.org/tracker/) to calculate the equations of motion for a falling object. The students also recently completed a two week project where they attempted to assign fault in a car accident by using the equations of motion to calculate the changes of acceleration that led up to the accident.
DISCRETE MATH
SEMESTER 2: Currently we are learning advanced counting techniques and discrete probability theory. The most recent lab activity is to conduct experiment on probability of the broken stick to form triangle.
SEMESTER 1: Propositional logic and predicate logic were explored. We studied mathematical proof methods based on the logic principles. Logic programing (Prolog language) was introduced to make new connections based on given information (part of “artificial intelligence”)
MATH MODELING
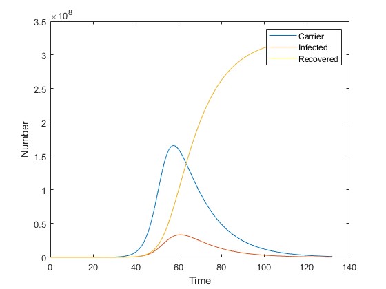
Math modeling students have been diving into some real serious math lately. They’ve been working with building models involving systems of differential equations. They built predator-prey models and also modeled the spread of disease (using recent data from COVID-19). They also worked on models of objects in free-fall (factoring wind resistance into the model). Of late, students have been working in groups on a project where they are building models for the feral hog populations in Texas and use their models to predict future feral pig population sizes as well as the agricultural damage caused by feral hog populations. In the next few weeks, students will learn about Voronoi diagrams and learn about optimization of discrete models.
Students in math modeling began the year learning about the math modeling process. How do we actually go about attacking realistic, open-ended, messy problems using the tools of mathematics? Students worked on projects where they utilized MATLAB and some difference equations to model bobcat populations and made recommendations to help stabilize the populations. They also worked on a project where they were trying to find the best place on a college campus to put a coffee stand to maximize profits.
Students have learned how to make ranking systems to be able to determine the best of many possible options, and also how the tools of geometric similarity can be used to model a myriad of different situations (such as how to model the volume of blood pumped by the heart of an animal while running at a constant velocity). Right now, students are diving into empirical modeling and exactly what goes into building a function to fit data.
PRECALCULUS
SEMESTER 2: PreCal’s concentration this spring has been on the topic of Sinusoidal functions. We began with Right Triangle trigonometry by studying inverses, identities and trig equations. The next step was solving oblique (non right) triangles. Students have enjoyed writing and presenting their own unique and very creative application to real world problems. We will finish up the year with vectors, parametrics, polar coordinates and conics.
SEMESTER 1: In PreCalculus this year we began with a basic introduction to functions with an emphasis on transformations of the toolkit functions. This unit was followed with Exponential and Logarithmic functions. Several lab days were spent working on real world applications of linear functions and exponential growth and decay. The students followed up by creating their own real life application problems which they presented to the class.
STATISTICS (DE)
SEMESTER 2:
Statistics students have been learning about statistical inference over the last few weeks. They learned how to run chi-square tests, t-tests, and tests involving multi-variate regression. All while working on a variety of real-life situations (such as determining differences in morphological makeup of dolphin skeletal structures). The students are just now getting into logistic regression as they learn about how data can be used to predict the likelihood of a particular event occurring (such as the chances that a person will purchase a particular product). They have also just begun collecting data for their semester projects which are on topics like:
- Predicting the pitch that will be thrown given a particular baseball situation
- The effects that allergy training has on restaurant worker knowledge of allergens in food
How various factors relate to a child’s adoption or foster-care placement
SEMESTER 1: The year in Statistics began with students working with data visualizations and descriptive statistics. Students learned how to use a statistical software tool called R to construct graphics and calculate statistics. They learned how to appropriately display data in a way that could help them gain insight about a question of interest. Students applied their skills on a project where they generated their own questions and used their statistics toolset to help answer their own questions.
Over the last few students, students have learned about least-squares regression. They learned how to use an extremely powerful tool called multiple regression to help them determine the effects of one variable while controlling for other variables. Right now, students are working on their own projects dealing with linear regression on a number of different topics (such as how GPA and SAT scores are associated with a college’s acceptance rate).















